Performance Framework and Contract 4.0
The Charter Contract outlines the rights and responsibilities of the Commission and the Charter School. The Charter Contract is an essential agreement articulating school autonomy, funding, administration and oversight, outcomes, measures for evaluating success, performance consequences, and other material terms.
Please contact the Commission’s Frameworks Team at frameworks.compliance@spcsc.hawaii.gov for more information regarding Charter Contracts, Charter Contract Amendment Requests, and the Charter Contracts Renewal process.
- Current Renewal Cycle
- Renewal Process
- Renewal Dashboard
- Contract 4.0 Template and Drafting Process
- Contract Amendment Guidelines and Forms
2025-2026 Charter School Renewal Cycle
The renewal process is for existing charter schools that are nearing the end of their contract term, June 30, 2026.
Renewal Timeline and Key Dates
September 11, 2025 - The Commission approved the renewal timeline, process, and material at its General Business Meeting for the thirteen charter schools (Cohort 1) whose contract term ends on June 30, 2026.
December 19, 2025 - The Commission staff issued Performance Reports and related renewal material to Cohort 1.
January 2026 - Cohort 1 charter schools submitted their renewal applications and materials.
February - March 2026 - As part of the renewal process, the Commission will deliberate on the renewal or non-renewal of the charter contract for Cohort 1. [Authority: HRS §302D-18]
Contract Renewal Timeline and Process

Cohort 1 Schools (Contract Term Ending June 30, 2026)
On December 19, 2025, Commission staff issued charter contract renewal letters, Performance Reports, and renewal application templates for thirteen charter schools. Schools submitted their renewal applications and supporting documents in January 2026. Click on a school’s folder below to access the materials issued on December 19, 2025, as well as the materials submitted by schools in January 2026.
- Hakipu'u Academy
- Hālau Kū Māna Public Charter School
- Ka Waihona o ka Na'auao Public Charter School
- Kamaile Academy Public Charter School
- Ke Ana La'ahana Public Charter School
- Kona Pacific Public Charter School
- Kua o ka Lā New Century Public Charter School
- Laupāhoehoe Community Public Charter School
- Nā Wai Ola Public Charter School
- SEEQS: the School for Examining Essential Questions of Sustainability
- The Volcano School of Arts & Sciences
- Waimea Middle Public Conversion Charter School
- West Hawai'i Explorations Academy
Renewal Deliberation Schedule
The Commission will hold renewal deliberations for Cohort 1 schools during the following meetings:

Charter School Renewal Process
Charter school renewal is one of the Commission's most critical authorizing responsibilities, ensuring that only schools demonstrating strong performance and compliance continue to serve Hawaiʻi's students.
Authority
In accordance with Hawaiʻi Revised Statutes (HRS) §302D-18(b):
"The authorizer shall issue a charter school performance report and charter contract renewal application guidance to any charter school whose charter contract is in its final contract year. The performance report shall summarize the charter school's performance record to date, based on the data required by this chapter and the charter contract, and shall provide notice of any weaknesses or concerns perceived by the authorizer concerning the charter school that may jeopardize its position in seeking renewal."
How Renewal Works
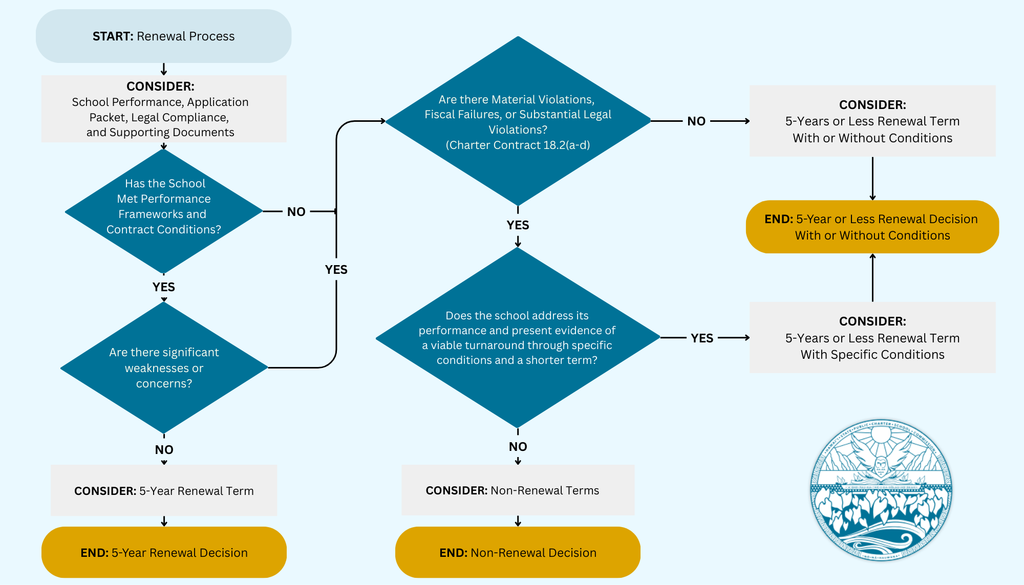
Every charter school operates under a contract with a specific term, typically 5 years. Before the contract expires, the Commission conducts a comprehensive renewal evaluation to determine whether the school should receive a new contract. This process protects the public interest while providing transparent, objective criteria that schools can track throughout their charter term.
The renewal decision evaluates three essential questions:
- Has the school met Performance Frameworks and Contract Conditions? The Commission reviews performance across all three frameworks—Academic (APF), Financial (FPF), and Organizational (OPF)—along with any specific conditions attached to the school's charter contract.
- Are there Material Violations, Fiscal Failures, or Substantial Legal Violations? The Commission assesses whether the school has demonstrated fundamental compliance with laws, regulations, and contractual obligations.
- Does the school address its performance and present evidence of viable turnaround? If deficiencies exist, the Commission evaluates whether the school has implemented effective corrective actions and demonstrated improvement.
Renewal Process

Renewal Timeline (General Process)
The typical renewal process includes:
- Performance Report Issuance - Commission staff issues comprehensive performance reports summarizing the school's academic, financial, and organizational performance
- Renewal Application Submission - Schools submit renewal applications addressing their performance, any identified concerns, and plans for continued success
- Commission Deliberation - The Commission reviews all materials and deliberates on renewal decisions
- Renewal Decision - Schools receive renewal decisions with any applicable conditions
Possible Renewal Outcomes
Based on the evaluation, the Commission may:
- Grant a 5-year renewal without conditions - School has met all standards
- Grant a 5-year renewal with specific conditions - School has generally met standards, but requires targeted improvements
- Grant a shorter-term renewal (less than 5 years) with or without conditions - School has performance concerns that need to be addressed within a shorter timeframe
- Deny renewal (non-renewal) - School has failed to meet standards and has not demonstrated capacity for turnaround
Renewal Deliberation Criteria
When making renewal decisions, the Commission considers multiple factors including but not limited to:
Performance Framework Questions:
- Has the School met the performance frameworks and charter contract conditions (if applicable)?
- Does the School's performance indicate an upward trend that provides confidence to move them forward? (APF)
- Does the School's performance, identified weaknesses and/or concerns on any one of the frameworks give cause to consider contract conditions or length of term?
Application & Turnaround Questions:
- Based on the School's application packet responses, does it address the school's performance, weaknesses or concerns, contract conditions (if applicable) and/or provide sufficient evidence that the school is projected to be successful in the future?
- Would the length of term allow the school to turn around for future success?
- Would the specific condition(s) allow for necessary improvements to the school based on the deliberation?
- Would the specific condition(s) provide enough detail and criteria to determine whether the condition(s) have been met during the next renewal cycle?
Legal Compliance Questions (per HRS §302D-18.2):
- Did the school commit a material and substantial violation of any terms, conditions, standards or procedures required under HRS 302D or Charter Contract? (Section 18.2(a))
- Did the school fail to meet or make sufficient progress toward performance expectations set forth in this Charter Contract? (Section 18.2(b))
- Did the school fail to meet generally accepted accounting principles of fiscal management? (Section 18.2(c))
- Has the school substantially violated any material provision of law from which the School is not exempted? (Section 18.2(d))
Resources
- Contract 4.0 Template - View the standard charter contract template
- Performance Frameworks - Learn about Academic, Financial, and Organizational Frameworks
- §HRS Chapter 302D - Public charter school statue
Performance Report Renewal Dashboard
The Performance Report Renewal dashboard provides a comprehensive, data-driven view of each charter school's readiness for contract renewal, integrating academic, financial, and organizational performance into a single accountability framework.
Charter school renewal is one of the Commission's most critical authorizing responsibilities. At the end of each charter term (typically 5 years), the Commission evaluates whether schools have met performance standards across three frameworks: Academic Performance (APF), Financial Performance (FPF), and Organizational Performance (OPF). This process ensures only schools demonstrating strong performance and compliance continue operating, while providing clear, objective criteria schools can track throughout their term.
The renewal workflow assesses three key questions: Has the school met performance frameworks and contract conditions? Are there material violations or substantial legal issues? If deficiencies exist, has the school demonstrated viable turnaround? Based on these factors, schools may receive full 5-year renewals, conditional renewals with specific requirements, or non-renewal decisions.
Using the Dashboard
The dashboard makes renewal criteria transparent and accessible, ensuring families, school leaders, and policymakers understand how decisions are made and what standards schools must meet to continue serving Hawaiʻi's communities. This interactive dashboard consolidates multi-year performance data across all three frameworks, enabling stakeholders to:
- Review cumulative academic performance including 4-year APF averages, mission-aligned initiative success, and Strive HI results
- Assess financial sustainability through risk assessment trends, key financial indicators, and fiscal management practices
- Evaluate organizational compliance via compliance rates across all 16 articles and 42 annual tasks
- Track performance trends over the charter term to identify improvement or decline patterns
Performance Report Dashboard
Summary of school performance data provided in performance reports can be accessed using the dashboard below.
Resources
Notice: We are currently experiencing a technical issue that may prevent some dashboards from displaying properly. If you encounter this issue, please try the following:
- Use Google Chrome as your browser
- Refresh the page
Contract 4.0 - May 13, 2021
After a year-long process of engagement with all public charter schools that involved working with commissioners and staff, the Commission negotiated and adopted an updated Charter Contract 4.0 with revised Academic, Organizational, and Financial Framework expectations. On June 10, 2021, the Commission offered new five-year charter contracts to 13 charter schools that included a new Performance Framework.
Charter Contract 4.0, adopted by the Commission at the end of the 2020-2021 school year, included a new Performance Framework that encompassed a year of listening, engagement and working with schools to develop a performance framework that uses multiple measures and provides individual schools the opportunity to share measures of student growth aligned with their individual school initiatives.
Performance Framework and Contract 4.0 Draft Contract 4.0 - April 15, 2021
The Commission will be deliberating on the 23 charter schools, whose contracts are ending on June 30, 2023, in January 2023. If you are interested in reviewing any of the submitted renewal applications, please visit the Commission's meeting page for the documents.
Draft Contract 4.0 - April 15, 2021
This draft is from the Commission's Working Group and incorporates the feedback and suggestions of charter schools and Commissioners from the numerous feedback sessions as noted below. This draft will be reviewed at the Performance & Accountability Committee meeting on Thursday, April 22, 2021.
Draft Contract 4.0 - April 15, 2021 (revised on April 19, 2021)
Draft Performance Framework and Contract 4.0
Please send any questions on the draft framework and/or contract 4.0 to frameworks.compliance@spcsc.hawaii.gov
Following the feedback sessions, the draft performance framework and contract 4.0 was revised in January 2021.
Revised January 2021- Draft Performance Framework and Contract 4.0
Revised February 2021- Draft Organizational Performance Framework
Draft Contract 4.0 Article IX though Article XX (compared to Contact 3.0)
Draft Performance Framework and Contract with P&A Committee Meeting Notes from the January 22 & 28, February 4,16, & 25, and March 9, 2021 Meetings
The below draft document contains the comments received at the P&A Committee meetings held on the above mentioned dates and written comments received on March 10, 2021
Draft Performance Framework and Contract 4.0 with notes
Written Feedback Submitted March 10, 2021
Questions and Answers
Questions from the feedback sessions and those received by email have been compiled and answered in the below document.
Q&A Draft Performance Framework and Contract 4.0
Timeline
Completed Steps
| April 23, 2020 | Update on upcoming draft contract/framework discussed at Commission General Business Meeting | |
| May 14, 2020 | Working group assembled consisting of Commissioners Alencastre and Ikeda | |
| May 18, 2020 | Listening session conducted on upcoming draft framework | |
| June 9, 2020 | Listening session conducted on upcoming draft framework | Participants |
| June 30, 2020 | Listening session conducted on upcoming draft framework | Participants |
| July 9, 2020 | APF survey sent to schools | Survey Results |
| August 27, 2020 | Update on upcoming draft contract/framework discussed at Performance & Accountability Committee | |
| November 6, 2020 | Draft Contract 4.0 and Framework posted | Submittal |
| November 12, 2020 | Draft Contract 4.0 and Framework discussed at Performance & Accountability Committee |
Upcoming Steps
| November-December 2020 | Solicit feedback from schools |
| January 2021 | Draft Contract 4.0 and Framework (with adjustments) presented to Performance & Accountability Committee |
| January 2021 | Draft Contract 4.0 and Framework (with adjustments) presented to Commission |
When will the new framework/contract 4.0 apply to my school?

Feedback Session Information
Feedback session meeting notes and recordings will be posted as they become available.
| Date | Time | Topic | Meeting Information |
|---|---|---|---|
| November 23, 2020 | 1-3 PM | Financial/Organizational Performance Framework | Participants |
| December 1, 2020 | 9-11 AM | Academic Performance Framework | Participants |
| December 8, 2020 | 9-11 AM | Academic Performance Framework | Participants |
| December 15, 2020 | 9-11 AM | Contract | Participants |

Questions and Feedback Received via Email
| Date Received | From |
|---|---|
| November 23, 2020 | Louisa Lee |
| November 24, 2020 | Pam Elders |
| November 25, 2020 | Taffi Wise |
December 4, 2020 | Steve Hirakami |
| December 15, 2020 | John Thatcher |
| December 16, 2020 | Taffi Wise |
| CHARTER AMENDMENT REQUEST PROCESS GUIDELINES | LINK |
Amendment Forms for Schools on Charter Contract 3.0
| Charter Amendment Form for Schools on 3.0 | Link |
| Instructions for Charter Amendment Form for Schools on 3.0 |
Amendment Forms for Schools on Charter Contract 4.0
| Educational Service Provider (ESP) Amendment Form | Link |
| Facilities Amendment Form | Link |
| Grade Level Change Amendment Form | Link |
| Mission Statement Amendment Form | Link |
| School Name Change Amendment Form | Link |
| Virtual/Blended Program Amendment Form | Link |
| Miscellaneous Amendment Form |
Other Amendment Forms
| Admission Policy Amendment Form | Link |
